首页
星空体育·(中国)官方网站
集团介绍
集团创建于1971年,是科技部命名的全国首批创新型企业。
旗下子公司
旗下10多家生产型、研发型子公司分布泰州、北京、上海、南京、广州、成都、苏州、常州等地。
登录入口
研发中心
四大研发基地,千人研究团队,聚焦药物创新,共筑健康未来。
产品
中西药并举,拓展大健康,拥有多品牌、多元化的产品矩阵。
企业责任
ESG
我们做的越多,他们离幸福越近。
质量建设
以文化引领,精心打造具有扬子江特色的质量管理体系。
新闻中心
媒体报道
关注我们,让您随时了解最新媒体报道。
集团动态
关注我们,让您随时了解最新集团动态。
加入我们
校园招聘
相约扬子江,青春再起航。
社会招聘
加入我们,为人民健康事业贡献一份力量。
人才发展
助力员工成为更好的自己。
员工与文化
员工福利
我们礼遇每一位携手并进的伙伴。
企业文化理念
求索进取,护佑众生。
职工活动
丰富多彩的职工活动。
党建园地
党建领航,扬子江点燃奋进新征程的“红色引擎”。
简体中文
English
简体中文
关闭
English
星空体育·(中国)官方网站
登录入口
企业责任
新闻中心
加入我们
员工与文化
招标采购
媒体中心
加入我们
企业责任
登录入口
隐私声明
法律声明
不良事件上报
关闭
热门推荐
集团动态
媒体报道
产品服务
党建园地
企业责任
招标采购
首页
招标采购
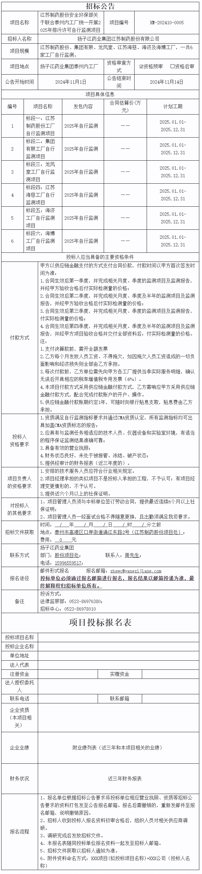
江苏制药股份安全环保部关于联合泰州内工厂统一开展2025年排污许可自行监测项目
发布时间:2024-10-31
0
返回
星空体育APP网站/手机版下载/官网登录入口
|
星空网页版
|
火狐官网
|
米兰app体育登录入口
|
完美体育
|
开云网页版页面
|
乐竞官网
|
开云手机入口官网
|
火博网页版登录入口
|